版权所有 leyu乐鱼体育 琼ICP备2022018393号-10
监察审计
新闻中心 / News
leyu乐鱼体育丨国常会再提房地产,支持房地产市场的信号进一步明确



近期国务院总理主持召开的国常会,2次提及房地产,支持房地产市场的信号进一步明确。

8月24日,国务院总理主持召开国务院常务会议,允许地方“一城一策”运用信贷等政策,合理支持刚性和改善性住房需求。
而在过去提及的“一城一策”,主要是从房地产调控的大方向角度说的,而此次国常会提出的“一城一策”更加明确聚焦于信贷工具。
这预示着,随着今年LPR的一降再降,首套房最低可降20个基点的政策,各地房贷政策将迎来更为全面和更为创新的空间,降利率、降首付、提贷款额度和公积金额度,将会有更大的动作。

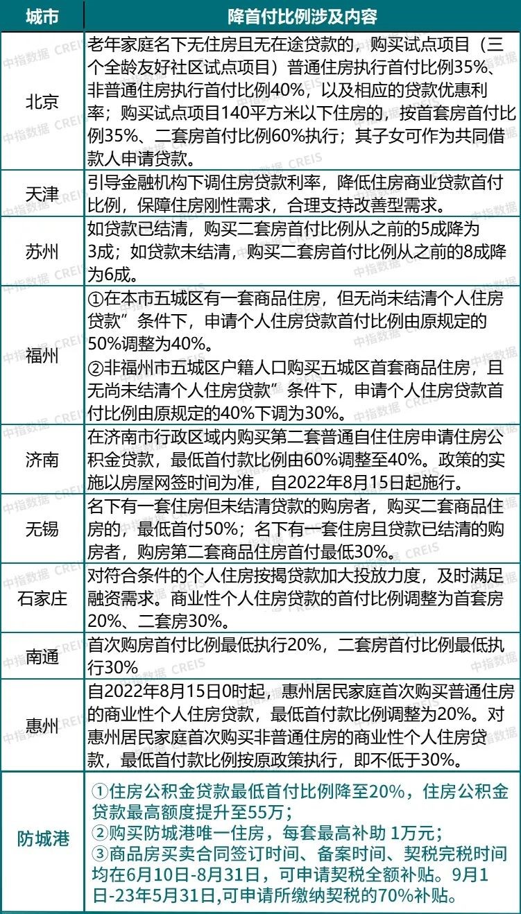
不仅如此,“一城一策”还赋予地方政府更大的调控自主权,近期涉及降首付比例及住房政策补贴城市统计如下:


另外,会议对于“保交楼专项借款”的提及,也是本次会议的一个亮点。
近期在国家政策支持和各方面共同努力下,“保交楼”工作在有序推进,相关风险正在逐步有序化解。
国家政策上看:
专项用于“保交楼”的全国性纾困基金已启动。基金初始规模为2000亿元。
据了解,该基金由央行指导国家开发银行、中国农业发展银行在现有贷款额度中安排,后续中国进出口银行或也会加入。基金初期规模为2000亿元,中央财政方面,将根据实际借款金额,对政策性银行予以1%的贴息,贴息期限不超过两年。这也意味着,未来“保交楼”专项借款政策将会有所发力。

从地方的举措来看:
建立了“一对一”帮扶政策,扎实推进问题楼盘化解处置工作。长沙、东莞等地出台了商品房预售资金监管新规,多措并举保障项目竣工交付。

大家最近可以看到,在传统“金九”到来之际,关于房地产支持的举措如雨点般的密集,各项稳市场的举措积极出台和落位,下半年楼市迎来全面复苏值得期待。
leyu乐鱼体育
RG SHOPPING PARK

leyu乐鱼体育,落子防城港CBD发展中轴正位,以硬核的开发实力为依托,致力于向广大客户输出全新滨海优质生活和商务理念,多元大盘,核芯资产,置业首选。
>>>> 城市轴芯 置业从优 <<<<
品质红盘 全年热销
钻石园
51-131㎡典藏1-4房
金港中心
70~2100㎡高阶财富资产
欢迎全球战略家
leyu乐鱼体育官网www.rg-zsy.cn 已正式上线
为您提供更优质的服务






钻石园户型图,向右滑查看更多




金港中心平层图,左右滑动查看更多

项目地址
海南·防城港·江山大道与金花茶大道交汇处钻石园营销中心防城港市金花茶大道leyu乐鱼体育营销展示中心
免责声明:本资料为邀约邀请,不作为要约或承诺;买卖双方的权利义务以双方签订的《商品房买卖合同》及其补充协议、附件等书面文件为准。相关宣传内容不排除因政府相关规划、规定及出卖人分期规划、未能控制等原因发生变化;本宣传资料所涉及的户型仅供示意参考,其装修、家具、陈设等非交付标准,不属于交付范围;不同户型的面积尺寸,功能布局,空间分割、门窗/管井形态位置等均有不同;相同户型因楼栋、楼层、单元等差别,局部结构、面积等也可能不同,具体以政府部门最终审定的图纸和销售合同为准;出卖人将不定期对宣传材料进行修改,敬请留意最新资料。